Добавить работы Отмеченные0
Работа успешно отмечена.

Отмеченные работы

Просмотренные0

Просмотренные работы

Корзина0
Работа успешно добавлена в корзину.

Корзина

Регистрация

интернет библиотека
Atlants.lv библиотека
Особые предложения 2 Открыть
2,49 € В корзину
Добавить в список желаний
Хочешь дешевле?
Идентификатор:779511
 
Автор:
Оценка:
Опубликованно: 17.07.2025.
Язык: Английский
Уровень: Средняя школа
Литературный список: Нет
Ссылки: Не использованы
Рассмотреный период: 2021–2025 гг.
Фрагмент работы

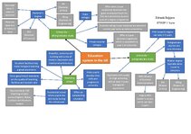
Education
system in the UK
Primary
education
Infant age range
(Key Stage 1)
5 to 7
years old
Junior age range
(Key Stage 2)
7 to 11
years old
Year 2 (age 6-7) – SATs testing
takes place for
Key Stage 1
Year groups – starting
from Year R
(Reception)
(age 4-5) to
Year 6 (age
10-11)
Some are day
schools only
More
physical
comfort
Junior age range
(Key Stage 2)
Primary
education
Less emphasis
on team sports
and more on
academic
achievement

Коментарий редакции
Загрузить больше похожих работ

Atlants

Выбери способ авторизации

Э-почта + пароль

Э-почта + пароль

Неправильный адрес э-почты или пароль!
Войти

Забыл пароль?

Draugiem.pase
Facebook

Не зарегистрировался?

Зарегистрируйся и получи бесплатно!

Для того, чтобы получить бесплатные материалы с сайта Atlants.lv, необходимо зарегистрироваться. Это просто и займет всего несколько секунд.

Если ты уже зарегистрировался, то просто и сможешь скачивать бесплатные материалы.

Отменить Регистрация