Реферат
Технологии
Компьютеры, программирование, электроника
Programmatūras projektējuma apraksts (PPA) Terasejamības ...-
Programmatūras projektējuma apraksts (PPA) Terasejamības rīkam
Реферат39 Компьютеры, программирование, электроника, Бухгалтерия, Управление
| Nr. | Название главы | Стр. |
| Projekta darba grupa | 1 | |
| 1 | Ievads | 5 |
| 1.1 | Dokumenta nolūks | 5 |
| 1.2 | Darbības sfēra | 6 |
| 1.3 | Definīcijas, akronīmi un saīsinājumi | 6 |
| 1.4 | Saistība ar citiem dokumentiem | 8 |
| 2. | Dekompozīcijas apraksts | 9 |
| 2.1 | Moduļu apraksts | 10 |
| 2.1.1 | Moduļa P1 ‘Autorizācija’ apraksts | 10 |
| 2.1.2 | Moduļa P2 ‘Lietotāju pārvalde’ apraksts | 10 |
| 2.1.3 | Moduļa P3 ‘Lietotāju izveide’ apraksts | 10 |
| 2.1.4 | Moduļa P4 ‘Lietotāju rediģēšana’ apraksts | 10 |
| 2.1.5 | Moduļa P5 ‘Profila rediģēšana’ apraksts | 10 |
| 2.1.6 | Moduļa P6 ‘Projektu pārvalde’ apraksts | 10 |
| 2.1.7 | Moduļa P7 ‘Projektu izveide’ apraksts | 10 |
| 2.1.8 | Moduļa P8 ‘Projektu rediģēšana’ apraksts | 11 |
| 2.1.9 | Moduļa P9 ‘Informācijas pārvalde’ apraksts | 11 |
| 2.1.10 | Moduļa P10 ‘Lietotāju pievienošana’ apraksts | 11 |
| 2.1.11 | Moduļa P11 ‘Uzdevumu pārvaldība’ apraksts | 11 |
| 2.1.12 | Moduļa P12 ‘Projekta arhivēšana’ apraksts | 11 |
| 2.1.13 | Moduļa P13 ‘Uzdevumu reģistrēšana’ apraksts | 11 |
| 2.1.14 | Moduļa P14 ‘Failu pārvaldība’ apraksts | 11 |
| 2.1.15 | Moduļa P15 ‘Komentārā pārvaldība’ apraksts | 11 |
| 2.2 | Moduļu dekompozīja | 12 |
| 2.2.1 | Moduļa P1 ‘‘Autorizācija’ dekompozīcija | 12 |
| 2.2.2 | Moduļa P2 ‘Lietotāju pārvalde’ dekompozīcija | 13 |
| 2.2.3. | Moduļa P3 ‘Lietotāju izveide’ dekompozīcija | 15 |
| 2.2.4. | Moduļa P4 ‘Lietotāju rediģēšana’ dekompozīcija | 16 |
| 2.2.6. | Moduļa P5 ‘Profila rediģēšana’ dekompozīcija | 18 |
| 2.2.7. | Moduļa P6 ‘Projektu pārvalde’ dekompozīcija | 20 |
| 2.2.8. | Moduļa P7 ‘Projektu izveide’ dekompozīcija | 21 |
| 2.2.9. | Moduļa P8 ‘Projektu rediģēšana’ dekompozīcija | 22 |
| 2.2.10. | Moduļa P9 ‘Informācijas pārvalde’ dekompozīcija | 23 |
| 2.2.11. | Moduļa P10 ‘Lietotāju pievienošana’ dekompozīcija | 24 |
| 2.2.12. | Moduļa P11 ‘Uzdevumu pārvaldība’ dekompozīcija | 26 |
| 2.2.13. | Moduļa P12 ‘Projekta arhivēšana’ dekompozīcija | 27 |
| 2.2.14. | Moduļa P13 ‘Uzdevumu reģistrēšana’ dekompozīcija | 28 |
| 2.2.15. | Moduļa P14 ‘Failu pārvaldība’ dekompozīcija | 29 |
| 2.2.16. | Moduļa P15 ‘Komentārā pārvaldība’ dekompozīcija | 31 |
| 3. | Datu bāzes apraksts | 32 |
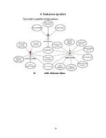
| 4. | Saskarnes apraksts | 36 |
| 5. | Prasību trasējamības matrica | 39 |
1 Ievads
Šī projekta mērķis ir izstrādāt lietotājiem draudzīgu, elastīgu trasējamības rīku, kas nodrošina pilnīgu projektu un uzdevumu pārvaldību, un to progresu monitorēšanu. Ar šo rīku organizācijas var optimizēt savu darba plūsmu, uzlabojot sadarbību un efektivitāti.
1.1 Dokumenta nolūks
Šī dokumenta nolūks ir nodrošināt veiksmīgu projekta izstrādi atbilstoši projekta izstrādes prasībām (prasības ir uzskaitītas un raksturotas programmatūras prasību
specifikāciju dokumentā (PPS)), un tālāk katru no prasībām sadalīt smalkākās
komponentēs un raksturot veidu, kā katru dotās komponentes funkcionalitāti realizēt. Šis dokuments ir izstrādāts ar pieņēmumu, ka šo dokumentu lietos personas,
kurām ir stabilas zināšanas informācijas sistēmu izstrādē. Dokuments ir sastādīts pēc šada principa, jo tādējādi projekta izstrādātājiem tiek atvieglots izstrādes process, jo visas
projekta funkcijas ir sīki aprakstītas.
Gadījumā, ja beigās lietotājs vēlas iepazīties ar projektā noteiktajām funkcijām, ir ieteicams apskatīt projekta PPS, kur visas funkcijas ir aprakstītas plašāk un vieglāk
saprotamā valodā.…
1 Ievads Šī projekta mērķis ir izstrādāt lietotājiem draudzīgu, elastīgu trasējamības rīku, kas nodrošina pilnīgu projektu un uzdevumu pārvaldību, un to progresu monitorēšanu. Ar šo rīku organizācijas var optimizēt savu darba plūsmu, uzlabojot sadarbību un efektivitāti. 1.1 Dokumenta nolūks Šī dokumenta nolūks ir nodrošināt veiksmīgu projekta izstrādi atbilstoši projekta izstrādes prasībām (prasības ir uzskaitītas un raksturotas programmatūras prasību specifikāciju dokumentā (PPS)), un tālāk katru no prasībām sadalīt smalkākās komponentēs un raksturot veidu, kā katru dotās komponentes funkcionalitāti realizēt. Šis dokuments ir izstrādāts ar pieņēmumu, ka šo dokumentu lietos personas, kurām ir stabilas zināšanas informācijas sistēmu izstrādē. Dokuments ir sastādīts pēc šada principa, jo tādējādi projekta izstrādātājiem tiek atvieglots izstrādes process, jo visas projekta funkcijas ir sīki aprakstītas. Gadījumā, ja beigās lietotājs vēlas iepazīties ar projektā noteiktajām funkcijām, ir ieteicams apskatīt projekta PPS, kur visas funkcijas ir aprakstītas plašāk un vieglāk saprotamā valodā.
- Datorveikala uzskaites sistēma
- Personāla plānošana, piesaiste un atlase organizācijās
-
Programmatūras projektējuma apraksts (PPA) Terasejamības rīkam
Реферат39 Компьютеры, программирование, электроника, Бухгалтерия, Управление
-
Ты можешь добавить любую работу в список пожеланий. Круто!Datorveikala uzskaites sistēma
Реферат для университета16
-
Personāla plānošana, piesaiste un atlase organizācijās
Реферат для университета26
Оцененный! -
Access datu bāzes apraksts (Tele2 Express piemērs)
Реферат для университета6
-
Uzņēmuma SIA "Agnisis" personālmenedžmenta apraksts
Реферат для университета30
-
Uzņēmuma SIA "X" datorsistēmu un datortīklu izpēte un uzlabošanas risinājumi
Реферат для университета28

